上市之前,君乐宝通过收购进一步扩大版图。
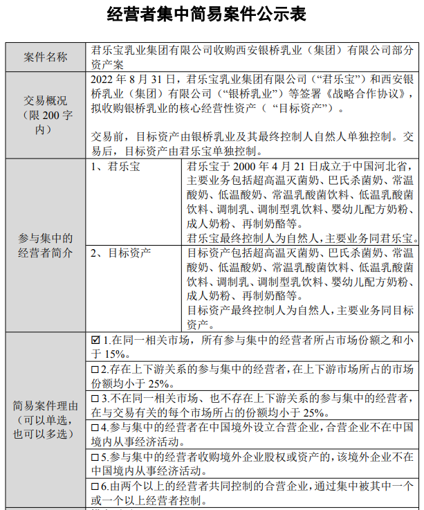
11月4日,国家市场监管总局官网对君乐宝收购西安银桥乳业(集团)有限公司(简称“银桥乳业”)部分资产案进行经营者集中简易案件公示。公示信息显示,2022年8月31日,君乐宝与银桥乳业等签署《战略合作协议》, 拟收购银桥乳业的核心经营性资产。
今年1月,君乐宝就曾以2亿总价收购皇氏集团子公司云南来思尔乳业20%股权及云南来思尔智能化乳业20%股权,成为两家公司第二大股东。
打算在2025年完成上市,并在2025年实现500亿销售额的君乐宝,正不断通过收购扩大其在乳制品行业的布局。

01、收购银桥乳业加码羊奶粉
这是一场全国第四大乳企对陕西第一乳企的收购案。
根据国家市场监督管理总局官网,君乐宝拟收购银桥乳业的目标资产包括超高温灭菌奶、巴氏杀菌奶、常温酸奶、低温酸奶、常温乳酸菌饮料、低温乳酸菌饮料、调制乳、调制型乳饮料、婴幼儿配方奶粉、成人奶粉、再制奶酪等。收购完成后,上述目标资产将由君乐宝单独控制。

这次交易的被收购方——银桥乳业,成立于1978年,2003年通过收购“TSM资源”在新加坡借壳上市,是我国首家海外上市的乳企,后于2016年退市。
银桥乳业旗下有“银桥牌”系列液奶,及“秦俑”“阳光宝宝”“艾宝瑞”系列奶粉,曾号称“西北地区乳制品产销量最大企业”。
本次交易的收购方君乐宝,则是国内头部乳企。今年7月,君乐宝副总裁仲岩在采访时透露,君乐宝2021年营收203亿元,位列中国乳业四强。此外,仲岩还表示,君乐宝已经正式启动IPO上市项目,争取在2025年完成上市,并力争在2025年销售额达到500亿。
从产品线来看,皇氏乳业和银桥乳业均做到了液态奶到奶粉品类的全覆盖。年初君乐宝通过收购皇氏乳业,切入西南市场;如今收购银桥乳业,君乐宝又补齐了西北市场的拼图,进一步扩大市场规模。
除此之外,两者皇氏乳业和银桥乳业均有丰富的羊奶资源,尤其是银桥乳业所在地陕西地区,是国内重要的羊奶产区,与君乐宝进军羊奶产业的战略目标高度契合。
今年7月,在羊奶粉臻唯爱的新品发布会上,君乐宝副总裁兼奶粉事业部总经理刘森淼放出豪言,君乐宝做羊奶粉就要做那只“领头羊”。
通过收购银桥乳业,君乐宝不仅可以扩大在陕西地区的影响力,还可以为羊奶粉的混战增加筹码。
02、为上市赶进度利润端待提高
今年以来,君乐宝在收购方面动作频频,或许是为了上市赶进度。作为河北省最大的本地乳企,君乐宝在上市方面准备已久。
2019年4月,河北省奶业振兴工作领导小组发布的《2019年河北省奶业振兴工作方案》中提到,“支持君乐宝乳业集团主板上市,拓展融资渠道。”2019年7月,君乐宝和大股东蒙牛“分手”,被外界视为君乐宝准备IPO的前奏。
2021年,君乐宝收入203亿。除去伊利、蒙牛这两家巨头,君乐宝2021年的收入,仅次于光明的292亿、飞鹤的228亿。
从收入端来看,君乐宝在国内乳企中处于“第二梯队”,但从利润端来看,君乐宝较同行逊色很多。
君乐宝利润端的劣势,甚至还被前“东家”吐槽。2019年,蒙牛与君乐宝“和平分手”后,蒙牛财务总监郭伟昌曾表示:“未来收购标的的利润率必须高于君乐宝,这是我们的原则。”
根据过往的财务数据,2017年和2018年,君乐宝净利润分别为2.25亿和3.79亿,净利率只有2.5%和3.2%。2020年,君乐宝净利润5.38亿,净利率3.7%。
跟同行公司进行对比,2020年,伊利、蒙牛的净利率分别为7.4%、4.6%;优然牧业为11.4%;飞鹤利润率则高达40%。
造成君乐宝低利润困境的主因,还是君乐宝奶粉的性价比路线。刘森淼曾说,2014年君乐宝以价格屠夫的姿态横扫低端奶粉市场。
君乐宝第一个奶粉产品,一罐900g规格的奶粉售价仅为130元,当时国内婴幼儿配方奶粉都是200、300以上的价位,主流区域从来没有130元的产品。君乐宝打破了国内品牌奶粉最低售价,堪称奶粉行业的“搅局者”,被部分消费者称为“奶粉界的小米”。
君乐宝与蒙牛正式分手后,布局高利润产品的步伐明显加速,2019年相继推出A2型奶粉和“悦鲜活”鲜奶两款利润型产品。目前,一罐800g君乐宝至臻A2奶源1段奶粉,在京东自营店售价为282元,一瓶780ml的“悦鲜活”鲜奶售价为19.9元,在市场中均属于中高端产品,与君乐宝以往的“亲民”路线明显不同。
2020年3月,君乐宝推出优萃有机奶粉;2022年5月,一口气推出诠臻爱、臻唯爱羊奶粉、新乐臻三大系列产品。一罐800g的诠臻爱1段奶粉售价459元,剑指外资与头部国产品牌把控的高端奶粉市场。
2022年7月,君乐宝推出旗下首款纯羊奶粉“臻唯爱”,主打高配全营养配方,以此加入羊奶粉战局,同时切入超高端奶粉市场。
2025年将是君乐宝成立30周年,若想在30周年实现500亿销售额并完成上市,相比规模利润或许是君乐宝更应关注的。
上一篇:“缺芯贵电”导致前九个月损失60.6万辆产能 长安汽车董事长疾呼打击原材料囤货及炒作
下一篇:兴证全球基金:非货基三季度浮亏268亿,上半年收取管理费15亿